Post


PIC basado grabadora de voz

 

[ Vinod ] acaba de terminar la construcción de una grabadora de voz y resultó incluso mejor de lo que pensé que sería .
El vídeo tras el descanso le muestra la grabación que seguramente es una de sus canciones favoritas desde su teléfono celular y luego reproducirlo .
La calidad de audio suena muy bueno para un proyecto con muy pocos componentes .
 

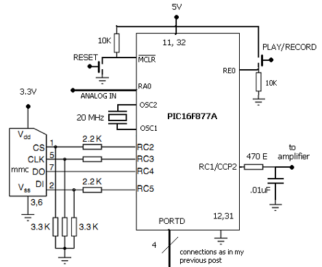
Un PIC 16F877A constituye la mayor parte de la construcción.
Su ADC se utiliza para capturar la línea de entrada de una entrada de micrófono amplificado ( encontrará que el esquema de amplificador en la mitad de su puesto ) .
Él es el almacenamiento de los datos en una tarjeta MMC , que era un poco de un hachazo desde el PIC ha limitado RAM para manejar esa sobrecarga .
Los datos almacenados en un formato en bruto, ya que la tarjeta no se puede acceder mediante un sistema de archivos.
Esto hace que sea fácil de grabar a una velocidad alta , lo que lleva a una mejor calidad de audio


Vea estos interesantes articulos

  1. WAV de reproducción con un ATMEGA32

INICIO ---------------------------------------------------------------------------------------------------------------------------

- Politica de Privacidad -